武汉85所新改扩建学校将投用 新增学位近6万个
29.08.2018 12:21
本文来源: 新浪湖北
原标题:武汉85所新改扩建中小学幼儿园投入使用 新增学位近6万个
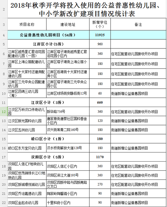
湖北日报讯(记者朱惠、通讯员邹永宁)8月28日,武汉市教育局公布2018年秋季开学将投入使用的公益普惠性幼儿园、中小学新改扩建项目情况——9月1日开学,武汉市将有54所公益普惠性幼儿园投入使用,共新增学位11925个;31所中小学投入使用,新增学位47775个,进一步缓解武汉市部分地区入学难、择校热。
本文来源: 新浪湖北
29.08.2018 12:21
武汉发出通知 新学期中小学严禁分重点班快慢班
原标题:武汉中小学9月1日开学 严禁分重点班快新浪湖北
体育惠民 武汉这些场馆今天免费开放
今年8月8日是我国第十五个“全民健身日”,新浪湖北






